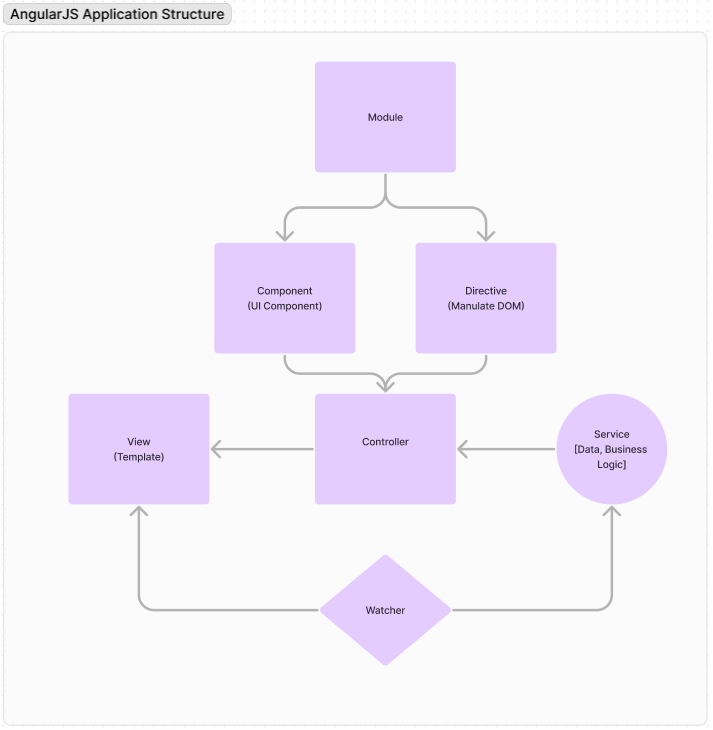
Module
AngularJS 애플리케이션의 기본 구성 단위로, 여러 구성 요소를 그룹화합니다.
Service, Factory, Provider
- Data와 Business Logic을 담고 있는 그릇
- Controller에 주입해서 넣을 수 있음
Directive
- React의 JSX Component와 같이 요소로 사용 가능
- restrict를 통해 요소, 속성, 클래스로 사용가능
- 주의점은 JS에서는 CamelCase Ex) yeChanSong html에서 태그로 사용될 경우 kebabCase Ex)ye-chan-song
- DOM 조작 혹은 복잡한 동작에 적합
Component
- Angular 1.5버전 부터 나온 컴포넌트 React 컴포넌트와 유사한 부분이 많다.
- 재사용성 UI와 단방향 바인드로 구성이 쉽고 사용하기 간결하다.
- 주의점은 JS에서는 CamelCase Ex) yeChanSong html에서 태그로 사용될 경우 kebabCase Ex)ye-chan-song
- UI 구성 요소로 재활용 사용 용도


MVC 패턴에서의 역할
- Model: 애플리케이션의 데이터와 비즈니스 로직을 관리합니다. AngularJS에서는 서비스(Service)나 팩토리(Factory)가 모델 역할을 할 수 있습니다.
- View: 사용자가 보는 화면입니다. HTML 템플릿을 사용하여 데이터를 표시합니다.
- Controller: 모델과 뷰를 연결하고, 사용자 입력을 처리하며, 데이터를 업데이트합니다.
AngularJS를 소개합니다.
앞선 프로젝트에서는 자바스크립트를 이용한 클라이언트 개발을 많이 하게 되었다. 따라서, 화면에서 데이터를 입력하고 입력한 값을 이용하여 서버측으로 요청하기 위한 데이터를 파싱하는
www.nextree.co.kr
'Web > AngularJS' 카테고리의 다른 글
| AngularJS, HTML Rendering (0) | 2024.06.26 |
|---|---|
| AngularJS, Directory Structure (0) | 2024.06.18 |
| AngularJS, Install & Tutorial (0) | 2024.06.12 |